DAM / DamEngine / branches / DamEngine 26.1 / doc / Work / GeometryGenerator
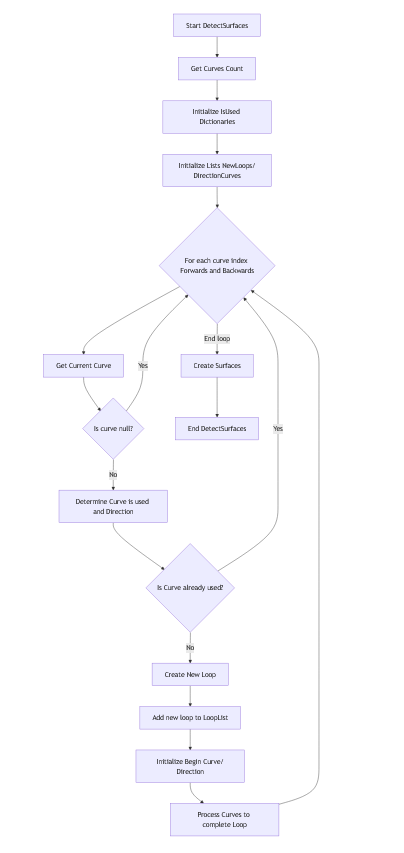
DetectSurfaces.png
![]() |
Loading ...
|
![]() |
Loading ...
|